安科瑞AMC16-DETT 多路直流智能电表
更新时间:2026-04-20 浏览数:18
所属行业:电工电气> 电工仪器仪表(电工电气)> 电能仪表
产品型号:AMC16-DETT
原 产 地:江苏
品 牌:安科瑞
产品数量:8899
产品单价:420.00元/件
AMC16-DETT 基站直流电能计量模块
1 概述
AMC16-DETT 基站直流电能计量模块主要是针对有共享需求,且开关电源无分用户电量计量功能的基站而
设计的。仪表可进行六个回路的直流电的计量,自带电源给霍尔传感器供电,同时可通过上位机软件实现零
漂校准,具有遥测、遥信、遥调、实时电量计量、供电质量异常告警、信息存储及处理、信息交互等功能。
直流电能计量模块可计量三家运营商的直流用电量,提供基站节能改善详细的数据依据,为直流配电设备提
供全面可靠的分项计量解决方案。
模块具有工业标准的 RS485 通讯接口,采用 YD/T1363.3-2014 协议,符合中国铁塔有限公司 Q/ZTT
2205-2017《基站直流电能计量模块技术要求》相关技术要求。
2 产品规格

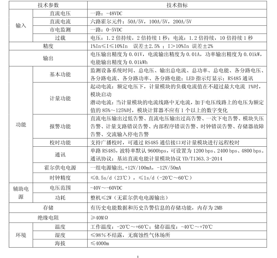
3 技术参数

4 外形结构
AMC16-DETT 基站直流电能计量模块

5 安装接线
5.1 端子及接线

5.2 注意事项
1. 输入的电压不得高于产品的额定输入电压的 120%,在电压输入端须安装 1A 保险丝;
2. 电流输入应使用外部分流器或霍尔传感器。
6 使用指南
6.1 面板图示

AMC16-DETT 基站直流电能计量模块设有 6 个计量分路,默认第 1 路为总计量,第 2、3、4 路分别为移动
用户、联通用户、电信用户,第 5、6 路作为预留。每个分路具有脉冲指示灯显示分路工作状态。
6.2 LED 指示说明
共有 8 个 LED 指示灯用于计量模块工作情况;
“运行”状态(绿色) :计量模块处于正常运行时,运行指示灯闪烁。
“通讯”状态(红色) :计量模块 485 通讯正常运行时,运行指示灯闪烁。
“总计量” “移动” “联通” “电信” “预留 1” “预留 2”状态(红色) :计量模块处于正常运行时,运行指
示灯闪烁。
7 通讯指南
7.1 概述
AMC16-DETT 模块采用“YD/T 1363.3 通信局(站)电源、空调及环境集中监控管理系统”协议:直流电
能计量模块物理接口采用串行通信口,采用标准的 RS485 方式, 信息传输方式为异步方式,起始位 1 位,数
据位 8 位,停止位 1 位,无校验位。数据传输速率为 9600bps。
另外作为对该协议的补充,配合安科瑞提供的直流铁塔表专用调试软件,可实现修改地址,修改 CT 变
比以及霍尔校零等功能。
AMC16-DETT 模块依据“YD/T 1363.3 通信局(站)电源、空调及环境集中监控管理系统”数据类型均采
用长整形有符号数,无符号数表示。上传的电参量参数为一次侧数据(乘以变比之后的数据) ,若需要上传二
次侧数据,可配合安科瑞直流铁塔表调试软件将变比设置为 1。出厂各回路对应变比分别为 40、20、20、20、
10、10 即额定电流为 200A、100A、100A、100A、50A、50A。默认铁塔协议地址为 1,该值同样可用安科瑞直
流铁塔表调试软件进行修改。
7.2 通信
监控单元(SU)与监控模块(SM)的通信为主从方式,SU 呼叫 SM 并下发命令,SM 收到命令后返回响应
信息。若 SU 在 500ms 内收不到 SM 的响应信息或接收响应信息错误,则认为本次通信过程失败。
7.3 功能说明
AMC16-DETT 模块依据“YD/T 1363.3 通信局(站)电源、空调及环境集中监控管理系统”实现了以下功
能。

8 常见故障的诊断、排查方法
计量模块的测量不准确
检查电压的正负极是否正确;
检查电压、电流的接线是否正确、电流输入的进出线是否正确;
霍尔传感器电流的穿心方向是否正确;
霍尔传感器的输出信号与装置要求输入信号是否匹配;
检查电压输出型霍尔传感器的输出负极是否与模块 GND 连接。
通信不正常
检查通讯连接线是否连接正常;
检查通信的 A、B 端子是否交错;
检查仪表的地址是否设定正确,通讯波特率是否设定正确;
多装置通讯不正常时,先试一下单机通讯是否正常。
计量模块无法正常显示
检查是否由于内置电源给霍尔传感器供电,带载能力不够所致。换外置开关电源给霍尔供电.











