张玲玲
安科瑞电气股份有限公司 上海嘉定 201801
【摘要】随着经济发展,我国产业也日益发展繁荣,、KTV、舞厅等也成为人们常去的地方。做好所的消防安全工作,也成为消防部门关注的重点。文章简单分析了公共所的消防安全隐患,并提出了预防公共所火灾的措施,希望能为相关部门提供理论参考。
【关键词】公共所;消防安全隐患;火灾预防
0 引言
安全是事关民众生活和社会稳定的大事。公共所的人员密度较大,加上大家在心理上都处于相对放松的状态,所以公共所的安全隐患事故时有发生,公共所也是火灾事故最为严重地方。这就要求有关部门提高认识,全面掌握公共所的消防安全隐患,并做好火灾事故预防工作。
1 公共所的消防安全隐患
1.1防火设计不合理
许多公共所是一个人员相对集中的地方,日常人流量较大,许多公共所的人员数量还经常会超过额定容纳量,加上公共所内部结构复杂,灯光设施众多,采光性能不好,所以这也给公共所的安全防火设计提出了较高的要求。不过,许多公共所都是在建筑原有设计的基础上改装而成的,建筑防火设计低于公共所防火设计标准,防火功能不足。
1.2消防设施不足,管理不到位
充足的消防设施和消防器材,有利于在火灾初发时有效控制和扑灭火灾。不过,为了节约成本,许多公共所都没有购置、配备必须的消防器材。一些公共所则存在侥幸心理,认为只要做好预防管理,根本没有必要花费资金去购买那些长期闲置不用的消防器材。部分公共所虽然配备有消防器材,但是自动喷水灭火系统、火灾自动报警系统、防排烟等消防设施残缺不全,并且在日常管理中,消防器材管理也不到位,消防设施定期检测、维护工作存在较大的随意性。受此影响,在火灾发生后,许多消防设施和器材都无法发挥应有作用。
1.3装修不合理,安全隐患众多
为了提高室内舒适度和美观度,许多公共所在装修时使用了大量的装饰材料和装饰品,而许多装饰材料都带有易燃易爆性,一旦发生火灾,火势蔓延迅速,难以控制。此外,许多易燃易爆材料在燃烧时还会释放一些有毒气体,而在人数众多、疏散困难的情况下,会造成更大的人员伤亡。
2 预防公共所火灾的措施
2.1严把审批关口,消除安全隐患
《消防法》和《公共所消防安全管理规定》明文规定,凡新建、改建、扩建或者改变内部公共所,必须符合国家有关消防技术规范的规定。并且,公共所建设单位在设计、施工前要将防火设计装修图纸送当地公安消防机构审核,经审核同意后方可施工。这也要求有关部门在公共所审批、装修和建设过程中,严把审批、检查关口,从根本上控制和消除消防安全隐患。如公共所建设单位将设计图和施工申请提交后,消防部门要严格执行用火管理制度办理审批手续,做好审批发证工作,落实现场监护人,确保施工现场消防设备齐全、有效、放置得当,以预防火灾隐患。
2.2提高设计水平,选用合理的材料
公共所在内部装修、装饰、改装时,既要根据自身用电负荷做好电气防火设计,提高用电线路的设计规格和安全系数,还要按照《建筑内部装修设计防火规范》所规定的防火设计要求,少用或者不用易燃易爆材料,选用不燃、难燃材料。如在设计中,确保室内有通风散热或隔热阻燃的条件,使灯具、电热设备远离可燃物,在建筑内部设置疏散楼梯和机械防烟排烟设施,同时购置和配备先进的火灾自动报警系统和自动喷水灭火系统。在依法向当地公安或消防机构申报检查后允许开工时,还要做好建筑现场、设施管理,并在明显位置张贴疏散示意图和消防警示语等。
2.3做好日常消防管理
公共所主要分两部分,一是消防部门对公共所的日常管理,一是公共所自身日常管理。消防部门对公共所的日常管理,多会与门携手进行,管理的重点是检查公共所的消防行政审批手续是否齐全,有没有违规采用易燃物品、消防设施有没有缺失或损坏等情况。此外,针对卡拉OK厅包房、影剧院等所,消防部门还要认真检查他们是否安装音视频火灾报警切换装置,而桑拿场所等则要做好电热膜及电气线路布置检查。公共所经营者也要重视和加强消防安全管理,完善消防管理制度,加大消防安全管理资金和人力投入,制定火灾应预案,并严格制度落实,定期开展巡视工作,安排专人负责消防安全、卫生、防火管理工作,以确保群众能够在安全的空间内开展活动。
2.4提高公共所人员的消防意识
公共所的消防安全问题,与公共所经营者、负责人的切身利益密切相关,公共所的消防安全工作也离不开公共所经营者、负责人和管理人员的共同关注和参与。根据《消防法》规定,公共所的经营者要配合公安消防部门做好消防宣传和检查工作,同时还要针对内部管理人员、服务人员做好法律宣传、消防培训和教育工作,以提高所工作人员的消防意识和法律意识。如公共所经营者可以与消防部门携手开展一些消防演练和教育活动,或者定期开展消防知识学习、讨论活动,并借助一些大型设备适时播放一些重大火灾案件,以起到警示作用,提高内部人员的安全意识,为公共所消防安全管理工作打好基础。
3 安科瑞限流式保护器与智能安全配电装置介绍
3.1产品概述
3.1.1 ASCP200-1 型单相电气防火限流式保护器
电气防火限流式保护器可有效克服传统断路器、空气开关和监控设备存在的短路电流大、切断短路电流时间长、短路时产生的电弧火花大,以及使用寿命短等弊端,发生短路故障时,能以微秒级速度快速限制短路电流以实现灭弧保护,从而能显著减少电气火灾事故,保障使用场所人员和财产的安全。
ASCP200-1 型电气防火限流式保护器是单相限流式保护器,大额定电流为 63A。可广泛应用于学校、医院、商场、宾馆、所、寺庙、文物建筑、会展、住宅、仓库、幼儿园、老年人建筑、集体宿舍、电动车充电站及租赁式商场商铺、批发市场、集贸市场、甲乙丙类危险品库房等各种用电场所末端干、支路的线路保护。
3.1.2 AISD智能安全配电装置
AISD 系列智能安全配电装置是安科瑞电气有限公司专门为低压配电侧开发的一款智能安全用电产品,本产品主要针对低压配电侧人身触电安全事故、线路老化、漏电引起电气火灾等等常见隐患而设计。
产品主要应用于学校、教育机构、医院、疗养院、康复中心、敬老院、酒店、商场商铺、企事业单位、家庭电器等各类低压用电的场合。
3.2 产品功能特点
3.2.1 ASCP200-1型电气防火限流式保护器主要功能如下
■ 短路保护功能。保护器实时监测用电线路电流,当线路发生短路故障时,能在150微秒内实现快速限流保护,并发出声光报警信号。
■ 过载保护功能。当被保护线路的电流过载且过载持续时间超过动作时间(3~60 秒可设)时,保护器启动限流保护,并发出声光报警信号。
■ 表内超温保护功能。当保护器内部器件工作温度过高时,保护器实施超温限流保护,并发出声光报警信号。
■ 过欠压保护功能。当保护器检测到线路电压欠压或过压时,保护器发出声光报警信号,可预先设置是否启动限流保护。
■ 配电线缆温度监测功能。当被监测线缆温度超过报警设定值时,保护器发出声光报警信号,可预先设置是否启动限流保护。
■ 漏电流监测功能。当被监测的线路漏电超过报警设定值时,保护器发出声光报警信号,可预先设置是否启动限流保护。
■ 保护器具有1路RS485接口,1路2G无线通讯,可以将数据发送到后台监控系统,实现远程监控。监控后台可以是安科瑞 Acrel-6000/B 电气火灾监控主机,也可以是安科瑞Acrel-6000 安全用电管理云平台,或三方监控软件或平台。
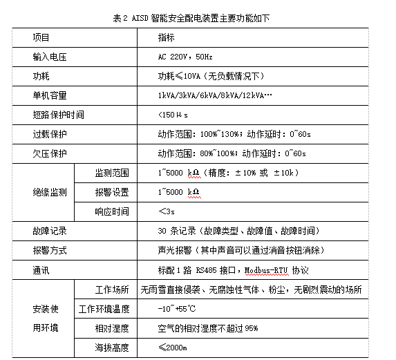
3.2.2 AISD智能安全配电装置主要功能如下
■ 供电稳定性。负载端发生单相接地故障,装置报警,系统可持续供电,不会切断电源。
■ 供电安全性。装置可以把系统的漏电流限制在很小的级别,人体无意触碰到供电线路,不会造成触电事故。
■ 限流灭弧。系统发生短路故障,装置能快速切断电源,不会出现电弧火花。
■ 过载保护。装置监测到系统过载,可以及时切断电源,避免因过载引起线路故障。
■ 电压监测。装置实时监测系统电压,发生过、欠压时,发出报警信号,可以设置是否切断电源。
■ 报警功能。在系统发生短路、过载、欠压等异常时,装置发出声光报警信号,提醒相关人员。
■ 事件记录。装置存储30条事件记录,可供用户查询。
■ 通讯功能。装置配置RS485通讯接口,Modbus-RTU协议,可以远程读取相关数据。可选配无线通讯模块,无线方式将数据发送到云平台。
3.3 产品技术参数
表1 ASCP200-1型电气防火限流式保护器
ASCP200系列采用限流式保护器采用壁挂式安装,可以挂墙安装,也可以安装在箱体内,应确保安装场所无滴水、腐蚀性化学气体和沉淀物质,并注意环境温度和通风散热。3.4 产品使用注意事项
3.4.1 ASCP200-1 型单相电气防火限流式保护器
在选用限流式保护器时,限流式保护器的设定的额定电流应该与其前上级的断路器的额定电流保持一致。例如,当限流式保护器输入端断路器的额定电流为32A时,应将限流式保护器的额定电流设置为32A。为保障限流式保护器的正常使用,严禁将其使用于与其前端断路器的额定电流不匹配的配电线路中。
为确保可靠连接,接线时应按接线图进行,同时为了防止接头处接触电阻过大而导致局部过热,也避免因接触不良而导致保护器工作不正常,线头应采用合适大小的U形冷压头压接后,再插入保护器相应端子上并将螺钉拧紧压实。
保护器内部带有交流电,严禁非人士擅自打开产品外壳。保护器在使用期间,若被保护线路发生短路或过载故障而被限流保护时,保护器仍处于带电状态,不允许随意碰触用电线路的金属部分。待检查线路,并排除故障后,长按保护器的复位按键约2秒钟,使保护器恢复正常运行时。
当保护器因超温而发生限流保护时,则可能是因为负载电流过大,环境温度过高或通风散热不良等原因导致,可通过加强通风等措施,等保护器温度降下来后,再长按复位键,使保护器复位,恢复正常运行。
3.4.2 AISD智能安全配电装置
在选用智能安全配电装置时,装置的额定容量应该与后方用电设备的额定容量保持一致。例如,当智能安全配电装置的额定容量为3kVA时,后方用电设备的额定容量应不超过3kVA,严禁将其使用于额定容量不匹配的配电线路中。
智能安全配电装置器采用壁挂式安装,可以裸机挂墙安装,也可以落地安装,应确保安装场所无滴水、腐蚀性化学气体和沉淀物质,并注意环境温度和通风散热。
接线时应按接线图操作,同时为了防止接头处接触电阻过大而导致局部过热,也避免因接触不良而导致装置工作不正常,应确保装置相应端子接线拧紧压实。
严禁非人士擅自打开产品外壳。
4 结语
综上所述,公共所的安全隐患众多,做好公共所的火灾预防工作事关重要。这就要求消防部门和公共所提高认识,找出公共所的安全隐患,制定有效的防火措施,并做好消防安全管理工作。惟其如此,才能提高安全所的安全性,为群众开展活动提供良好的环境。
参考文献:
[1] 熊大林.试析公共所的消防安全隐患与预防[J].科技与创新,2016,(07):55.
[2] 王飞.公共所的消防安全隐患和火灾预防.
[3] 安科瑞企业微电网设计与应用手册,2020.06版




